Quality Engineer Jobs Singapore Best Online Jobs Work Experience Job

Quality Engineer Jobs Singapore Best Online Jobs Work Experience Job

Purchasing Jobs Available Jobs For Spsms Nlpa Job Job Board Lean Six Sigma

Purchasing Jobs Available Jobs For Spsms Nlpa Job Job Board Lean Six Sigma

Pin On Jobs In Pakistan

Pin On Jobs In Pakistan

5 Reasons Top Talent Leave Their Jobs Visual Ly Job Hunting Talent Management Leaving A Job

5 Reasons Top Talent Leave Their Jobs Visual Ly Job Hunting Talent Management Leaving A Job

Export Sales Executive Assistant Jobs Executive Jobs Receptionist Jobs

Export Sales Executive Assistant Jobs Executive Jobs Receptionist Jobs

Job Search Using Social Media Marketing Skills Job Search Marketing Jobs

Job Search Using Social Media Marketing Skills Job Search Marketing Jobs

Job Search Using Social Media Marketing Skills Job Search Marketing Jobs

Six Sigma Certification Course Lean Six Sigma Leadership Abilities Senior Jobs

Six Sigma Certification Course Lean Six Sigma Leadership Abilities Senior Jobs

Jobs Advertisement Job Job Advertisement Jobs In Lahore

Jobs Advertisement Job Job Advertisement Jobs In Lahore

5 Creative Ways To Make Your Job Ad Stand Out Job Ads Recruitment Ads Ads

5 Creative Ways To Make Your Job Ad Stand Out Job Ads Recruitment Ads Ads

Eetharamjobs Jobs It Jobs Walkins Freshers Jobs Bank Jobs Govt Jobs Bpo Jobs Offcampus Drives Job Portal Lean Six Sigma Job

Eetharamjobs Jobs It Jobs Walkins Freshers Jobs Bank Jobs Govt Jobs Bpo Jobs Offcampus Drives Job Portal Lean Six Sigma Job

How To Turn Average Joe Into Supply Chain Superstar Infographic How Can I Become Successful With Supply Cha Supply Chain Jobs Supply Management Supply Chain

How To Turn Average Joe Into Supply Chain Superstar Infographic How Can I Become Successful With Supply Cha Supply Chain Jobs Supply Management Supply Chain

Construction Jobs Hierarchy Construction Jobs Construction Management Building Information Modeling

Construction Jobs Hierarchy Construction Jobs Construction Management Building Information Modeling

Job Seekers How To Get Hired Business Process Management Job Seeker Business Process

Job Seekers How To Get Hired Business Process Management Job Seeker Business Process

Isel Lean Six Sigma For Students And Aspiring Quality Managers Become Job Ready With Isel Lean And Six Sigma T Lean Six Sigma Online Training Companies Hiring

Isel Lean Six Sigma For Students And Aspiring Quality Managers Become Job Ready With Isel Lean And Six Sigma T Lean Six Sigma Online Training Companies Hiring

Six Sigma Belts Lean Six Sigma Sigma Black Belt

Six Sigma Belts Lean Six Sigma Sigma Black Belt

Infographic What People Search For On Uk Job Boards Job Search Online Infographic Online Job Search

Infographic What People Search For On Uk Job Boards Job Search Online Infographic Online Job Search

Urgent Required For M A Glass Processing Co Production Engineer Job Requirement 2 5 Years Experience Lean Six Sigma Course Is Preferred Engineering

Urgent Required For M A Glass Processing Co Production Engineer Job Requirement 2 5 Years Experience Lean Six Sigma Course Is Preferred Engineering

How To Find A Job Easy And Fast Read More On Tipsographic Com Lean Six Sigma Business Management Change Management

How To Find A Job Easy And Fast Read More On Tipsographic Com Lean Six Sigma Business Management Change Management

Six Sigma Levels Of Root Cause Analysis Business Analysis Analysis Lean Sigma

Six Sigma Levels Of Root Cause Analysis Business Analysis Analysis Lean Sigma

7 Steps To A Great Interview Job Interview Tips Career Motivation Interview Tips

7 Steps To A Great Interview Job Interview Tips Career Motivation Interview Tips

Foundry Production Manager Bahrain Job Openings Job Opening Job Management

Foundry Production Manager Bahrain Job Openings Job Opening Job Management

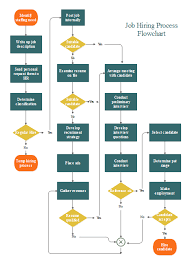
This Job Hiring Flowchart Template Visually Depicts The Whole Process Of Hiring A Job And Make It Easy To Und Flow Chart Flow Chart Template Process Flow Chart

This Job Hiring Flowchart Template Visually Depicts The Whole Process Of Hiring A Job And Make It Easy To Und Flow Chart Flow Chart Template Process Flow Chart

Blog Africa Job Board Job Board Lean Six Sigma Job

Blog Africa Job Board Job Board Lean Six Sigma Job

How Leaders Can Support Lean Using Leader Standard Work With Goleansixsigmacom 9 638 Jpg 638 479 Visual Management Templates Supportive

How Leaders Can Support Lean Using Leader Standard Work With Goleansixsigmacom 9 638 Jpg 638 479 Visual Management Templates Supportive

1

1

Job Loss To Automation Is A Very Real Concern In The 21st Century Come Read Our Analysis Of Which Industries Jobs Are Most Vul Education Level Job Education

Job Loss To Automation Is A Very Real Concern In The 21st Century Come Read Our Analysis Of Which Industries Jobs Are Most Vul Education Level Job Education

Pin On Supply Chain

Pin On Supply Chain

Lean Six Sigma Industry Insight Survey Goleansixsigma Com Video Video Lean Six Sigma Business Management Career Transition

Lean Six Sigma Industry Insight Survey Goleansixsigma Com Video Video Lean Six Sigma Business Management Career Transition

Choosing A Career Things You Need To Consider Choosing A Career Career Job Interview Tips

Choosing A Career Things You Need To Consider Choosing A Career Career Job Interview Tips

Ouch Badhire Management Infographic Human Resources Human Resources Career

Ouch Badhire Management Infographic Human Resources Human Resources Career

Looking For Jobs In Ksa Has Been Made Easy With Our Advanced Career Matching Utilities Job Posts From All Major Companies In Saudi Job Posting Engineering Job

Looking For Jobs In Ksa Has Been Made Easy With Our Advanced Career Matching Utilities Job Posts From All Major Companies In Saudi Job Posting Engineering Job

What Is Six Sigma Project Management Professional Lean Six Sigma Leadership Management

What Is Six Sigma Project Management Professional Lean Six Sigma Leadership Management

Are You Getting Rejected In The Interview Due To Lack Of Ability In Speaking English Enhance Your Career With Six Sigma Jus Job Engineering Jobs Job Portal

Are You Getting Rejected In The Interview Due To Lack Of Ability In Speaking English Enhance Your Career With Six Sigma Jus Job Engineering Jobs Job Portal

Awesome 30 Sophisticated Barista Resume Sample That Leads To Barista Jobs Job Resume Samples Resume Examples Jobs For Teachers

Awesome 30 Sophisticated Barista Resume Sample That Leads To Barista Jobs Job Resume Samples Resume Examples Jobs For Teachers

Exoffenders Offenders Felons Exfelons Jobs Jobfair Peoplesagenda Atlanta Georgia Stockbridge Merlemandersconferencecenter Deltas Job Fair Job Job S

Exoffenders Offenders Felons Exfelons Jobs Jobfair Peoplesagenda Atlanta Georgia Stockbridge Merlemandersconferencecenter Deltas Job Fair Job Job S

Mu Sigma Off Campus Drive For Freshers Across India Jobs For Freshers Data Analytics Big Data

Mu Sigma Off Campus Drive For Freshers Across India Jobs For Freshers Data Analytics Big Data

Pin By Huma Batool On Montessori Job Interview Answers Job Interview Job Interview Tips

Pin By Huma Batool On Montessori Job Interview Answers Job Interview Job Interview Tips

Career Infographic New Career New Job Career Change Quit Your Job Job Change Quit Job Job Sea Quitting Job Quitting Your Job Changing Jobs

Career Infographic New Career New Job Career Change Quit Your Job Job Change Quit Job Job Sea Quitting Job Quitting Your Job Changing Jobs

Suling Laing Following On Pinterest Career Motivation Career Coach Coaching Questions

Suling Laing Following On Pinterest Career Motivation Career Coach Coaching Questions

Credit Analyst Job Description Americasjobexchange Com Job Description Financial Job Resume

Credit Analyst Job Description Americasjobexchange Com Job Description Financial Job Resume