Colour Management In Print Rgb Or Cmyk Steemit Print Color Management

Colour Management In Print Rgb Or Cmyk Steemit Print Color Management

Offset Printing Fogra

Offset Printing Fogra

Pso Insider

Pso Insider

Processstandard Offset Pso And Processstandard Digital Psd Manualzz

Processstandard Offset Pso And Processstandard Digital Psd Manualzz

Bas And Pso In 2d Path Planning And The Optimal Fitness Value Trend Download Scientific Diagram

Bas And Pso In 2d Path Planning And The Optimal Fitness Value Trend Download Scientific Diagram

Pso Insider

Pso Insider

Pso Insider

Here S What The Color Of Your Snot Really Means Yellow Snot Mucus Color Yellow Mucus

Here S What The Color Of Your Snot Really Means Yellow Snot Mucus Color Yellow Mucus

Dive Deep Minimalist Logo Minimalist Logo Design Logo Design Collection

Dive Deep Minimalist Logo Minimalist Logo Design Logo Design Collection

Being On The Safe Side With Processstandard Offset Pso Fogra Forschungsinstitut Fur Medientechnologien E V Press Release Pressebox

Being On The Safe Side With Processstandard Offset Pso Fogra Forschungsinstitut Fur Medientechnologien E V Press Release Pressebox

Patient Safety Organization Pso Caresyntax

Patient Safety Organization Pso Caresyntax

Pso Insider

Pso Insider

Table Top Display Mockup Table Top Display Table Top Display Mockup

Table Top Display Mockup Table Top Display Table Top Display Mockup

Pso Man Solocink Liege 25 Nov 2016 Art Street Art Artwork

Pso Man Solocink Liege 25 Nov 2016 Art Street Art Artwork

Pso Rite Gallantoro Gallantoro

Pso Rite Gallantoro Gallantoro

Pso Insider

Pso Insider

Pso Insider

Pso Insider

Pdf An Overview Of Pso Based Approaches In Image Segmentation

Pdf An Overview Of Pso Based Approaches In Image Segmentation

Pin On Sports

Pin On Sports

Pin On Titanoble Ssg

Pin On Titanoble Ssg

Pso Spine Self Massage Massage Tools How Are You Feeling

Pso Spine Self Massage Massage Tools How Are You Feeling

Adidas 3 Stripes Jogger Pants Spell Out Adidas Sweatpants Adidas Streetpants Sportwear Adidas Sweatpants Sweatpants Jogger Pants

Adidas 3 Stripes Jogger Pants Spell Out Adidas Sweatpants Adidas Streetpants Sportwear Adidas Sweatpants Sweatpants Jogger Pants

Magnum P I T C S Chopper By Bagera3005 On Deviantart Magnum Pi Ferrari Magnum Pi Magnum

Magnum P I T C S Chopper By Bagera3005 On Deviantart Magnum Pi Ferrari Magnum Pi Magnum

Pso Rite Psoas Relief Personal Massage Tool 360 Athletics

Pso Rite Psoas Relief Personal Massage Tool 360 Athletics

Needless Medical Equipment Planes Medicalstudents Medicalsupplieslogo Medical Supplies Medical Equipment Storage Flyer

Needless Medical Equipment Planes Medicalstudents Medicalsupplieslogo Medical Supplies Medical Equipment Storage Flyer

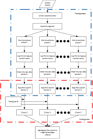
1

1

Flow Chart Of The Pso Bp Algorithm Download Scientific Diagram

Flow Chart Of The Pso Bp Algorithm Download Scientific Diagram

1 The Pso Database Download Scientific Diagram

1 The Pso Database Download Scientific Diagram

Wayguard Pso Gcp 4000 Siemens Manualzz

Wayguard Pso Gcp 4000 Siemens Manualzz

Multiobjective Pso Algorithm With Multi Directional Convergence Strategy To Solve Flow Shop Scheduling Problems Springerlink

Multiobjective Pso Algorithm With Multi Directional Convergence Strategy To Solve Flow Shop Scheduling Problems Springerlink

5 Things I Wish I Knew Before I Started Phantasy Star Online 2

5 Things I Wish I Knew Before I Started Phantasy Star Online 2

Illumination Correction Of Dyed Fabrics Method Using Rotation Forest Based Ensemble Particle Swarm Optimization And Sparse Least Squares Support Vector Regression Zhou 2019 Color Research Amp Application Wiley Online Library

Illumination Correction Of Dyed Fabrics Method Using Rotation Forest Based Ensemble Particle Swarm Optimization And Sparse Least Squares Support Vector Regression Zhou 2019 Color Research Amp Application Wiley Online Library

Box Split With Inside Forearm Pole Dance Move Paaldansen

Box Split With Inside Forearm Pole Dance Move Paaldansen

System Brunner Koenig Bauer

System Brunner Koenig Bauer

Pdf Modeling Of The City Evacuation Plan In Case Of Earthquake With Particle Swarm Optimization Pso And Imperialist Competition Algorithm Ica

Pdf Modeling Of The City Evacuation Plan In Case Of Earthquake With Particle Swarm Optimization Pso And Imperialist Competition Algorithm Ica

Betsy Johnson Goldiey Sneaker 6 5 Euc In 2020 Betsy Johnson Betsey Johnson Shoes Sneakers

Betsy Johnson Goldiey Sneaker 6 5 Euc In 2020 Betsy Johnson Betsey Johnson Shoes Sneakers

The Process Of Classification By Mrmr Pso Wsvm Download Scientific Diagram

The Process Of Classification By Mrmr Pso Wsvm Download Scientific Diagram

Pso Matlab Particle Swarm Optimization Pso Code Ga Genetic Algorithm Matlab Ant Colony Algorithm Senstivity Analysis Mcs Genetic Algorithm Coding Optimization

Pso Matlab Particle Swarm Optimization Pso Code Ga Genetic Algorithm Matlab Ant Colony Algorithm Senstivity Analysis Mcs Genetic Algorithm Coding Optimization

Pin On Skin Health Anti Aging Cream Psoriasis Enzymes Rashes

Pin On Skin Health Anti Aging Cream Psoriasis Enzymes Rashes

Sensors Free Full Text A Quantum Hybrid Pso Combined With Fuzzy K Nn Approach To Feature Selection And Cell Classification In Cervical Cancer Detection Html

Sensors Free Full Text A Quantum Hybrid Pso Combined With Fuzzy K Nn Approach To Feature Selection And Cell Classification In Cervical Cancer Detection Html

Pdf Anarchic Society Optimization A Human Inspired Method

Pdf Anarchic Society Optimization A Human Inspired Method