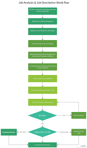
Job Analysis Job Description Work Flow This Job Analysis Chart Demonstrates Various Aspects Including Job Description Job Analysis Analysis Job Description

Job Analysis Job Description Work Flow This Job Analysis Chart Demonstrates Various Aspects Including Job Description Job Analysis Analysis Job Description

Jobs Advertisement Engineering Jobs Job Advertisement Electrical Engineering

Jobs Advertisement Engineering Jobs Job Advertisement Electrical Engineering

Easyjobshub Blogspot Com Is A Platform To Provide Jobs Recruitments Educational Updates For Private As We Online Job Opportunities Service Jobs Exam Schedule

Easyjobshub Blogspot Com Is A Platform To Provide Jobs Recruitments Educational Updates For Private As We Online Job Opportunities Service Jobs Exam Schedule

Account Executive Resume Is Like Your Weapon To Get The Job You Want Related To The Account Executive Posit Executive Resume Account Executive Marketing Resume

Account Executive Resume Is Like Your Weapon To Get The Job You Want Related To The Account Executive Posit Executive Resume Account Executive Marketing Resume

Safety Instructions At A Construction Site In China Personal Protective Equipment Wikipedia Job Career Safety Future Jobs

Safety Instructions At A Construction Site In China Personal Protective Equipment Wikipedia Job Career Safety Future Jobs

Machine Operator Resume Examples Jobhero

Machine Operator Resume Examples Jobhero

Machine Operator Resume Examples Jobhero

Hr Administrative Assistant Job Description Sample Monster Com

Hr Administrative Assistant Job Description Sample Monster Com

Firefighter Cover Letter Example No Experience In 2020 Entry Level Resume Cover Letter Example

Firefighter Cover Letter Example No Experience In 2020 Entry Level Resume Cover Letter Example

525 Jobs In Dubai Uae Vacancies Salaries Mar 2021

525 Jobs In Dubai Uae Vacancies Salaries Mar 2021

5 Ways To Pivot To A New Career While Still Working At Your Old Job

5 Ways To Pivot To A New Career While Still Working At Your Old Job

Share A Job Build A Career Home Facebook

Share A Job Build A Career Home Facebook

Employee Undertaking Letter Format Google Search Business Solutions Solutions Business Growth

Employee Undertaking Letter Format Google Search Business Solutions Solutions Business Growth

We Re Hiring Best Email Email Design We Are Hiring

We Re Hiring Best Email Email Design We Are Hiring

Resume Samples And How To Write A Resume Resume Companion Job Resume Samples Resume Examples Business Analyst Resume

Resume Samples And How To Write A Resume Resume Companion Job Resume Samples Resume Examples Business Analyst Resume

Babysitter Job Description For Resume Lovely Teacher Job Description Resume Examples Dimension Cv Te In 2020 Resume Examples Jobs For Teachers Resume Template Examples

Babysitter Job Description For Resume Lovely Teacher Job Description Resume Examples Dimension Cv Te In 2020 Resume Examples Jobs For Teachers Resume Template Examples

Travel Agent Job Description Targetjobs

Travel Agent Job Description Targetjobs

71 Cool Photos Of Resume Examples Tradesmen Australia Blog Ide

71 Cool Photos Of Resume Examples Tradesmen Australia Blog Ide

Hugedomains Com Zoomresumes Com Is For Sale Zoom Resumes Resume Layout Marketing Jobs Resume Design

Hugedomains Com Zoomresumes Com Is For Sale Zoom Resumes Resume Layout Marketing Jobs Resume Design

Pin On Adultlife

Pin On Adultlife

Pin By Brian Smith On Careers And Jobs Funny In 2021 Career Planner Job Humor Human Resources

Pin By Brian Smith On Careers And Jobs Funny In 2021 Career Planner Job Humor Human Resources

Sample Letter Of No Objection Certificate From Employer Visa Reservation Letter Of Employment Lettering Application Letter Sample

Sample Letter Of No Objection Certificate From Employer Visa Reservation Letter Of Employment Lettering Application Letter Sample

Hr Services Human Resources Quotes Human Resources Humor Human Resources

Hr Services Human Resources Quotes Human Resources Humor Human Resources

Accounting Resume Samples Accounting Jobs Jobs For Teachers Resume Format For Freshers

Accounting Resume Samples Accounting Jobs Jobs For Teachers Resume Format For Freshers

5 Salary Increment Letter Format In Word Sales Slip Template Lettering Words Format

5 Salary Increment Letter Format In Word Sales Slip Template Lettering Words Format

Https Encrypted Tbn0 Gstatic Com Images Q Tbn And9gcs Dnkrkg7zzoblpqtur Uk0hei8lpskd8kf K Aini6l1lknil Usqp Cau

Https Encrypted Tbn0 Gstatic Com Images Q Tbn And9gcs Dnkrkg7zzoblpqtur Uk0hei8lpskd8kf K Aini6l1lknil Usqp Cau

Proactive Planning And Protection Accounting Jokes Accounting Quotes Inspiration Accountability Quotes

Proactive Planning And Protection Accounting Jokes Accounting Quotes Inspiration Accountability Quotes

Transfer Letters Samples Ask For Job Request Bank Wire Funds Template Amp Sample Form Biztree

Transfer Letters Samples Ask For Job Request Bank Wire Funds Template Amp Sample Form Biztree

Here Are 12 Jobs Where You Will Be Truly Making A Difference Job Career Inspiration Helping Others

Here Are 12 Jobs Where You Will Be Truly Making A Difference Job Career Inspiration Helping Others

Ionv5wmy1ftzym

Ionv5wmy1ftzym

Pin On Ccbc Events And Resources

Pin On Ccbc Events And Resources

A Job Well Done Congratulations Quotes Congratulations Quotes Congratulations Quotes Achievement Good Luck Quotes

A Job Well Done Congratulations Quotes Congratulations Quotes Congratulations Quotes Achievement Good Luck Quotes

Resume Skills Section How To List Skills On Your Resume Resume Skills Resume Skills List Resume Skills Section

Resume Skills Section How To List Skills On Your Resume Resume Skills Resume Skills List Resume Skills Section

Staffing Plan Template Excel Inspirational Staffing Plan Template Xls Workforce Planning Template How To Plan Daily Planner Template Event Planning Quotes

Staffing Plan Template Excel Inspirational Staffing Plan Template Xls Workforce Planning Template How To Plan Daily Planner Template Event Planning Quotes

Software Engineering Resume Template Fresh Software Engineer Resume Sample Writing Tips Engineering Resume Resume Software Engineering Resume Templates

Software Engineering Resume Template Fresh Software Engineer Resume Sample Writing Tips Engineering Resume Resume Software Engineering Resume Templates

4 Ways To Enhance Your Linkedin Summary Linkedin Summary Career Development Linkedin Profile

4 Ways To Enhance Your Linkedin Summary Linkedin Summary Career Development Linkedin Profile

Management Trainee Job Vacancy Management Memoir Writing Prompts Poetry Middle School

Management Trainee Job Vacancy Management Memoir Writing Prompts Poetry Middle School

Employee Personal Information Sheet Business Letter Template Employment Form Job Application Form

Employee Personal Information Sheet Business Letter Template Employment Form Job Application Form

Pin By Brian Smith On Careers And Jobs Funny In 2021 Job Humor Career Planner Drawstring Bag

Pin By Brian Smith On Careers And Jobs Funny In 2021 Job Humor Career Planner Drawstring Bag

The Frightening Rise In Low Quality Low Paying Jobs Is This Really A Strong Job Market

The Frightening Rise In Low Quality Low Paying Jobs Is This Really A Strong Job Market

Careers Game Board Board Games Games Opportunity Knocks

Careers Game Board Board Games Games Opportunity Knocks