10 Ways To Boost Your Graduate Job Hunt Graduate Jobs Job Hunting Job Search

10 Ways To Boost Your Graduate Job Hunt Graduate Jobs Job Hunting Job Search

If You Are New To Job Hunting This Post Will Help You Through The Process Of Looking For Work And Applying For Jobs Jobse Job Hunting Job Opening Job Search

If You Are New To Job Hunting This Post Will Help You Through The Process Of Looking For Work And Applying For Jobs Jobse Job Hunting Job Opening Job Search

Job Search Process Job Search Infographic How To Find A Job You Love Student Edition Glassdoor Careers Sleephu Find A Job Job Search Tips Job Career

Job Search Process Job Search Infographic How To Find A Job You Love Student Edition Glassdoor Careers Sleephu Find A Job Job Search Tips Job Career

This Job Hiring Flowchart Template Visually Depicts The Whole Process Of Hiring A Job And Make It Easy To Und Flow Chart Flow Chart Template Process Flow Chart

This Job Hiring Flowchart Template Visually Depicts The Whole Process Of Hiring A Job And Make It Easy To Und Flow Chart Flow Chart Template Process Flow Chart

Job Analysis Process Job Analysis Analysis Job Specification

Job Analysis Process Job Analysis Analysis Job Specification

Nursing Jobs Saudi Arabia Nursing Vacancies Dubai Nursing Jobs Hospital Administration Recruitment

Nursing Jobs Saudi Arabia Nursing Vacancies Dubai Nursing Jobs Hospital Administration Recruitment

Nursing Jobs Saudi Arabia Nursing Vacancies Dubai Nursing Jobs Hospital Administration Recruitment

Bpo Jobs Non Voice Process Customer Support Executive Job Vacancy In Zealous Services Call Centre Jobs At Chenn Executive Jobs Good Communication Skills Bpo

Bpo Jobs Non Voice Process Customer Support Executive Job Vacancy In Zealous Services Call Centre Jobs At Chenn Executive Jobs Good Communication Skills Bpo

The Jobs To Be Done Interview Process There S A Significant Process A User Goes Through To Become A Customer Facilitation Graphique Design Thinking Gestion

The Jobs To Be Done Interview Process There S A Significant Process A User Goes Through To Become A Customer Facilitation Graphique Design Thinking Gestion

Site Maintenance Human Resources Jobs Job Interview Tips Education Jobs

Site Maintenance Human Resources Jobs Job Interview Tips Education Jobs

Job Openings For Technicalsupportassociate International Voice Process In Hyderbad Below Is The Job Details Send Your Upd Internet Skills Job Opening Job

Job Openings For Technicalsupportassociate International Voice Process In Hyderbad Below Is The Job Details Send Your Upd Internet Skills Job Opening Job

Jobs Jobs Jobs Urgent Requirement Job Role Bpo Voice Process For Boys Girls Salary Rs 10k Rs 15k Pm Qualifi Job Career Job Roles Job Website

Jobs Jobs Jobs Urgent Requirement Job Role Bpo Voice Process For Boys Girls Salary Rs 10k Rs 15k Pm Qualifi Job Career Job Roles Job Website

Jobsbuffet Com Recruitment Process Job Opportunities Job Job Seeker

Jobsbuffet Com Recruitment Process Job Opportunities Job Job Seeker

Bpo Voice Process Jobs In Bangalore Job The Voice Communication Skills

Bpo Voice Process Jobs In Bangalore Job The Voice Communication Skills

Process Engineer Jobs In Singapore Process Engineering Work Experience Job

Process Engineer Jobs In Singapore Process Engineering Work Experience Job

Search Apply Job Vacancies By Categories Location Waahjobs Company Core Values Apply Job How To Apply

Search Apply Job Vacancies By Categories Location Waahjobs Company Core Values Apply Job How To Apply

Pin On Instructional Design Portfolio

Pin On Instructional Design Portfolio

Free Jobs Free Jobs Hiring For Bpo Process Job Search Apps Language Experience Job

Free Jobs Free Jobs Hiring For Bpo Process Job Search Apps Language Experience Job

Customer Support Voice Process Jobs Prolific Hr Consultant Communication Skills Job Job Description

Customer Support Voice Process Jobs Prolific Hr Consultant Communication Skills Job Job Description

25 Resources To Aid Your Remote Job Search Infographic Remote Jobs Job Search Job Motivation

25 Resources To Aid Your Remote Job Search Infographic Remote Jobs Job Search Job Motivation

Interview Preparation Tips Interview Preparation Job Interview Tips Job Interview

Interview Preparation Tips Interview Preparation Job Interview Tips Job Interview

The Online Job Application Process Online Job Applications Online Jobs Job Application

The Online Job Application Process Online Job Applications Online Jobs Job Application

Job Openings In Starbucks Coffee Uae Job Opening Hiring Process Job

Job Openings In Starbucks Coffee Uae Job Opening Hiring Process Job

Alshaya Group Published Their Latest Jobs In Kuwaitfor All Nationals These Jobs In Kuwaitrequires Simple Online Ap Job Shop Public Health Jobs Good Paying Jobs

Alshaya Group Published Their Latest Jobs In Kuwaitfor All Nationals These Jobs In Kuwaitrequires Simple Online Ap Job Shop Public Health Jobs Good Paying Jobs

Explain Job Analysis And Design Job Analysis And Design Study Guide Homework Help Reference Job Analysis Design Jobs Analysis

Explain Job Analysis And Design Job Analysis And Design Study Guide Homework Help Reference Job Analysis Design Jobs Analysis

3

3

Job Seekers Show Eagerness Not Desperation During Job Search Process Job Seeker Job Search Job Search Tips

Job Seekers Show Eagerness Not Desperation During Job Search Process Job Seeker Job Search Job Search Tips

Job Posting Resume Reponse Rates Job Board Medical Sales Jobs Job Posting

Job Posting Resume Reponse Rates Job Board Medical Sales Jobs Job Posting

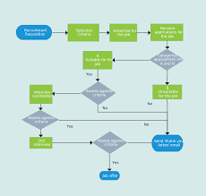
Flowchart Illustrating The Recruitment Process The Recruitment Process Flowchart Template Process Flow Chart Process Flow Chart Template Flow Chart

Flowchart Illustrating The Recruitment Process The Recruitment Process Flowchart Template Process Flow Chart Process Flow Chart Template Flow Chart

Tele Marketing Executive Walk In Interview In Dubai Executive Jobs Sales Jobs Job Website

Tele Marketing Executive Walk In Interview In Dubai Executive Jobs Sales Jobs Job Website

Bpo Job Hierarchy Bpo Hierarchical Structure Hierarchy

Bpo Job Hierarchy Bpo Hierarchical Structure Hierarchy

Recruitment Process Flowchart A Recruitment Process Flowchart Template To Visualize Your Hiring Process Process Flow Chart Flow Chart Process Flow Diagram

Recruitment Process Flowchart A Recruitment Process Flowchart Template To Visualize Your Hiring Process Process Flow Chart Flow Chart Process Flow Diagram

Adnoc Jobs Process Safety Jobs Jobs In Abu Dhabi Amazon Jobs Jobs Uk Assistant Jobs

Adnoc Jobs Process Safety Jobs Jobs In Abu Dhabi Amazon Jobs Jobs Uk Assistant Jobs

Job Analysis Hrm Job Analysis Analysis Hr Jobs

Job Analysis Hrm Job Analysis Analysis Hr Jobs

Bpo Jobs Jobs For Freshers Online Job Search Job Posting Sites

Bpo Jobs Jobs For Freshers Online Job Search Job Posting Sites

Eps Email Processing System Money Making Machine Making Extra Cash Online Business

Eps Email Processing System Money Making Machine Making Extra Cash Online Business

Applicant Tracking System Ats What Job Applicant Needs To Know Tracking System Job Application System

Applicant Tracking System Ats What Job Applicant Needs To Know Tracking System Job Application System

Recruitment Process Flowchart Flow Chart Template Process Flow Chart Template Flow Chart

Recruitment Process Flowchart Flow Chart Template Process Flow Chart Template Flow Chart

With Registration Online Bpo Jobs Work At Home Jobs Shimoga Work From Home Jobs Free Classified Ads Job Work

With Registration Online Bpo Jobs Work At Home Jobs Shimoga Work From Home Jobs Free Classified Ads Job Work

Dorsch Gruppe Jobs Accommodation Free Visa Ticket Benefits Click Here To Apply How To Apply Process Engineering Job

Dorsch Gruppe Jobs Accommodation Free Visa Ticket Benefits Click Here To Apply How To Apply Process Engineering Job

Job In Canada From Dubai Service Jobs Find A Job Job

Job In Canada From Dubai Service Jobs Find A Job Job