Hsl Color System Perlin Animated Heat Map Made With Drawbot Python Python3 Coding Codingraphic Perlin Aut Heat Map Design Map Painting Heat Map

Hsl Color System Perlin Animated Heat Map Made With Drawbot Python Python3 Coding Codingraphic Perlin Aut Heat Map Design Map Painting Heat Map

6 Comparison Of The Hsl And Hsv Color Spaces Download Scientific Diagram

6 Comparison Of The Hsl And Hsv Color Spaces Download Scientific Diagram

An Easy Guide To Hsl Color Color Lessons Color Css Colours

An Easy Guide To Hsl Color Color Lessons Color Css Colours

Selecting Test Colors From The Hsl Space A The Spectral Output Of The Download Scientific Diagram

Selecting Test Colors From The Hsl Space A The Spectral Output Of The Download Scientific Diagram

Vsco New Filter Photography 2019 Vsco Filter Instagram Vsco Photography Vsco Filter Free

Vsco New Filter Photography 2019 Vsco Filter Instagram Vsco Photography Vsco Filter Free

To Celebrate Reaching 10 000 Teachers Pay Teachers Followers In My Store Presto Plans I Am G Essay On Teachers Day Teachers Day Celebration Teacher Giveaway

To Celebrate Reaching 10 000 Teachers Pay Teachers Followers In My Store Presto Plans I Am G Essay On Teachers Day Teachers Day Celebration Teacher Giveaway

To Celebrate Reaching 10 000 Teachers Pay Teachers Followers In My Store Presto Plans I Am G Essay On Teachers Day Teachers Day Celebration Teacher Giveaway

Color Codes What S The Difference Between Hex Rgb And Hsl Make Tech Easier Color Mixing Color Mixing Chart Additive Color

Color Codes What S The Difference Between Hex Rgb And Hsl Make Tech Easier Color Mixing Color Mixing Chart Additive Color

Pin On Typography Colors

Pin On Typography Colors

Pin On Kate Spade

Pin On Kate Spade

Easily Find Html Color Codes For Your Website Using Our Html Color Picker Html Color Charts And Html Color N Html Color Codes Flat Design Colors Color Coding

Easily Find Html Color Codes For Your Website Using Our Html Color Picker Html Color Charts And Html Color N Html Color Codes Flat Design Colors Color Coding

Pin On Color

Pin On Color

Pin On Color Codes

Pin On Color Codes

Hsl Color Model Video Color Science Khan Academy

Hsl Color Model Video Color Science Khan Academy

Fakeclients Generate Fake Design Client Briefs For Graphic Designers And Logo Designers Design Clients Logo Design Brief

Fakeclients Generate Fake Design Client Briefs For Graphic Designers And Logo Designers Design Clients Logo Design Brief

There S Nothing Like A Gorgeous Sunrise Or Sunset Full Of Color Unless Your Image Shows A Bunch Of Horrible Color Ban Beautiful Sunset Color Bands Photoshop

There S Nothing Like A Gorgeous Sunrise Or Sunset Full Of Color Unless Your Image Shows A Bunch Of Horrible Color Ban Beautiful Sunset Color Bands Photoshop

Pin On

Pin On

Lab Safety Contract Lab Safety Safety Contract Science Lab Safety

Lab Safety Contract Lab Safety Safety Contract Science Lab Safety

How To Use The Hsl Sliders In Lightroom For Wedding Photographers Howtophotoshopcameras In 2020 Photo Editing Lightroom Photoshop Photography Lightroom Editing

How To Use The Hsl Sliders In Lightroom For Wedding Photographers Howtophotoshopcameras In 2020 Photo Editing Lightroom Photoshop Photography Lightroom Editing

Explore Buy Royalty Free Stock Seamless Repeat Patterns Print Trends Baski Moda

Explore Buy Royalty Free Stock Seamless Repeat Patterns Print Trends Baski Moda

Helsinki Library Central Library Helsinki Architect

Helsinki Library Central Library Helsinki Architect

Color Wheel Tertiary Red Code Secondary Hsl Transparent Png

Color Wheel Tertiary Red Code Secondary Hsl Transparent Png

Pin By Triangular On Color Theory Color Theory Color Green Colors

Pin By Triangular On Color Theory Color Theory Color Green Colors

Free Printable Color Wheels In Color Or In Black White For Kids To Fill In Or For You To Fill With Thi Color Wheel Projects Color Wheel Tertiary Color Wheel

Free Printable Color Wheels In Color Or In Black White For Kids To Fill In Or For You To Fill With Thi Color Wheel Projects Color Wheel Tertiary Color Wheel

How To Calibrate Your Camera Lens In 2021 Photography For Beginners Learning Photography Clickin Moms

How To Calibrate Your Camera Lens In 2021 Photography For Beginners Learning Photography Clickin Moms

Copic Marker Europe Copic Colour Chart Health Check Copic Color Chart Copic Marker Color Chart Copic Coloring

Copic Marker Europe Copic Colour Chart Health Check Copic Color Chart Copic Marker Color Chart Copic Coloring

Atgl Hsl Plin Protein Interactions And Plin Serine Phosphorylation At Download Scientific Diagram

Atgl Hsl Plin Protein Interactions And Plin Serine Phosphorylation At Download Scientific Diagram

Rgba Color Space Bit Png 1920x1080px Rgba Color Space Alpha Channel Alpha Compositing Atmosphere Bit Download Free

Rgba Color Space Bit Png 1920x1080px Rgba Color Space Alpha Channel Alpha Compositing Atmosphere Bit Download Free

Stage Dj Wedding Party Use Fl 06 6pcs 60w Bee Eye Moving Head Light With Rgbw 4in1 In 2020 Stage Lighting Light Wedding Party

Stage Dj Wedding Party Use Fl 06 6pcs 60w Bee Eye Moving Head Light With Rgbw 4in1 In 2020 Stage Lighting Light Wedding Party

Human Resources Icons Set Fribly Resources Icon Icon Set Badge Icon

Human Resources Icons Set Fribly Resources Icon Icon Set Badge Icon

Hollywood Star Lanes Opened In 1962 And Remained Hollywood S Only Bowling Alley For 40 Years Open 24 Hours H Cool Neon Signs Vintage Neon Signs Retro Signage

Hollywood Star Lanes Opened In 1962 And Remained Hollywood S Only Bowling Alley For 40 Years Open 24 Hours H Cool Neon Signs Vintage Neon Signs Retro Signage

Couleurs Sploshnye Cveta Myatnye Oboi Oboi

Couleurs Sploshnye Cveta Myatnye Oboi Oboi

The Effect Of Scfa On Adipose Tissue Function Adipose Tissue Gut Microbiota Adipose

The Effect Of Scfa On Adipose Tissue Function Adipose Tissue Gut Microbiota Adipose

Learn How To Replace A White Sky With A Blue Sky Using Photoshop Cc In This Photoshop Photo Editing T Sky Photoshop Photoshop Tutorial Photo Editing Photo Fix

Learn How To Replace A White Sky With A Blue Sky Using Photoshop Cc In This Photoshop Photo Editing T Sky Photoshop Photoshop Tutorial Photo Editing Photo Fix

Orange Hsl Color Picker Html Color Picker Web Hex Css Hsla Solid Color Backgrounds Hex Colors Colour Images

Orange Hsl Color Picker Html Color Picker Web Hex Css Hsla Solid Color Backgrounds Hex Colors Colour Images

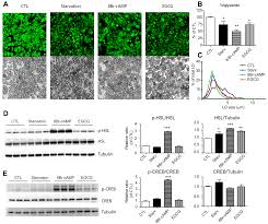
Nutrients Free Full Text Effects Of Epigallocatechin 3 Gallate On Autophagic Lipolysis In Adipocytes Html

Nutrients Free Full Text Effects Of Epigallocatechin 3 Gallate On Autophagic Lipolysis In Adipocytes Html

Awesome Color No 4 From Color Palette No 288 By Awsmcolor Pantone Color Psychology Furniture Design Pantone Colour Palettes Pantone Color Brand Color Palette

Awesome Color No 4 From Color Palette No 288 By Awsmcolor Pantone Color Psychology Furniture Design Pantone Colour Palettes Pantone Color Brand Color Palette

Pin On Crafts

Pin On Crafts