Mines A 79 Z Code 24 Blue Blue Decals Description From Nastyz28 Com I Searched For This On Bing Com Images Classic Camaro Chevy Camaro Z28 Camaro Z

Mines A 79 Z Code 24 Blue Blue Decals Description From Nastyz28 Com I Searched For This On Bing Com Images Classic Camaro Chevy Camaro Z28 Camaro Z

Cross Section Through A Typical Underground Mine Isometric Illustration Technical Illustration House Designs Exterior

Cross Section Through A Typical Underground Mine Isometric Illustration Technical Illustration House Designs Exterior

Big Blue Diamond Found By Struggling Petra At Flagship Mine Blue Diamond Diamond Finds Diamond Mines

Big Blue Diamond Found By Struggling Petra At Flagship Mine Blue Diamond Diamond Finds Diamond Mines

Lead And Silver Ore Goldrushexpeditions Miningclaimsforsale Goldminesforsale Ownagoldmine Abandonedplaces Gold Mine Gold Mines For Sale Gem Mining Gold

Lead And Silver Ore Goldrushexpeditions Miningclaimsforsale Goldminesforsale Ownagoldmine Abandonedplaces Gold Mine Gold Mines For Sale Gem Mining Gold

Pin By Glauco Lacerda On Bloxburg Decals Decal Design Nursery Decals Baby Decals

Pin By Glauco Lacerda On Bloxburg Decals Decal Design Nursery Decals Baby Decals

Carthage 80 Code Lyoko Naruto Shippuden Anime Coding

Carthage 80 Code Lyoko Naruto Shippuden Anime Coding

Carthage 80 Code Lyoko Naruto Shippuden Anime Coding

Not Mine Christmas Decals Custom Decals Roblox Pictures

Not Mine Christmas Decals Custom Decals Roblox Pictures

Blue Copper Turquoise Cabochon Natural Gemstone Item Code 710 Measurements 32 X 23mm Weight 38 Ct Sha Turquoise Crystals And Gemstones Turquoise Gemstone

Blue Copper Turquoise Cabochon Natural Gemstone Item Code 710 Measurements 32 X 23mm Weight 38 Ct Sha Turquoise Crystals And Gemstones Turquoise Gemstone

76 Off Confidential Tech Coupon Codes For American Heart Month Offering Sales February 2021 Ivoicesoft Coding All Coupons Summer Discounts

76 Off Confidential Tech Coupon Codes For American Heart Month Offering Sales February 2021 Ivoicesoft Coding All Coupons Summer Discounts

Blue Muffin 2021 Kizlar

Blue Muffin 2021 Kizlar

Mines Coupon Code Click Here Image To Get Coupon Code For All Products How To Order 1 Select The Style And Color You Want 2 Click Rese

Mines Coupon Code Click Here Image To Get Coupon Code For All Products How To Order 1 Select The Style And Color You Want 2 Click Rese

Black Friday Sales At Moon S Creations Get 15 Off Your Purchase Using Coupon Code Blkfriday Also The First 3 Customers Black Friday Sale Creation Handmade

Black Friday Sales At Moon S Creations Get 15 Off Your Purchase Using Coupon Code Blkfriday Also The First 3 Customers Black Friday Sale Creation Handmade

Pin On Gemstones

Pin On Gemstones

Pin By Tinley Solinsky On Shiplap Walls Custom Decals Kids Decals Baby Decals

Pin By Tinley Solinsky On Shiplap Walls Custom Decals Kids Decals Baby Decals

Not Mine Baby Decals Pic Code Baby Nursery Decals

Not Mine Baby Decals Pic Code Baby Nursery Decals

Pilot Mountain Turquoise Jewelry American Indian Jewelry Native American Jewelry Turquoise Jewelry

Pilot Mountain Turquoise Jewelry American Indian Jewelry Native American Jewelry Turquoise Jewelry

Free Milling Gold In Blue Quartz Goldrushexpeditions Miningclaimsforsale Goldminesforsale Ownagoldmine Abandonedplac Gold Mines For Sale Gold Mining Gold

Free Milling Gold In Blue Quartz Goldrushexpeditions Miningclaimsforsale Goldminesforsale Ownagoldmine Abandonedplac Gold Mines For Sale Gold Mining Gold

Pin On Wood Projects

Pin On Wood Projects

Natural Australian Boulder Opal And Diamond 18k Gold Earrings Code Ge108 18k Gold Earrings Round Opal Earrings Opal Earrings

Natural Australian Boulder Opal And Diamond 18k Gold Earrings Code Ge108 18k Gold Earrings Round Opal Earrings Opal Earrings

Not Mine Roblox Image Ids Decal Design Custom Decals

Not Mine Roblox Image Ids Decal Design Custom Decals

Royal Blue Tulle Knee Length Lace Applique Prom Dress Bridesmaid Dress From Sweetheart Dress Dresses Prom Dresses Sweetheart Dress

Royal Blue Tulle Knee Length Lace Applique Prom Dress Bridesmaid Dress From Sweetheart Dress Dresses Prom Dresses Sweetheart Dress

First Ever Ocr Underground Through The Mines Promo Codes Coding Navy Seals

First Ever Ocr Underground Through The Mines Promo Codes Coding Navy Seals

Blue Botyroidal Crystallized Chrysocolla L Etoile Du Congo Mine Lubumbashi Katanga Congo Minerals And Gemstones Rocks And Crystals Rocks And Minerals

Blue Botyroidal Crystallized Chrysocolla L Etoile Du Congo Mine Lubumbashi Katanga Congo Minerals And Gemstones Rocks And Crystals Rocks And Minerals

Https Encrypted Tbn0 Gstatic Com Images Q Tbn And9gcttqczkhynxr6oyuldexg Czydqghy4ah 2enebzt6gd Sb156kshymes7s1v Uivhnoae78irrkq Usqp Cau Ec 45781605

Https Encrypted Tbn0 Gstatic Com Images Q Tbn And9gcttqczkhynxr6oyuldexg Czydqghy4ah 2enebzt6gd Sb156kshymes7s1v Uivhnoae78irrkq Usqp Cau Ec 45781605

Hetalia Valetine Cards Please Somebody Give One Of These To Me This Is Amazingness Mines Pretty Amazing Hahaha Xd Hetalia Pick Up Lines Valentines Cards

Hetalia Valetine Cards Please Somebody Give One Of These To Me This Is Amazingness Mines Pretty Amazing Hahaha Xd Hetalia Pick Up Lines Valentines Cards

Join Mining Pool To Mine Faster Mining Pools Are Places Where Miners Can Join And Mine Together If Miners Wi Online Courses Blockchain Technology Mining Pool

Join Mining Pool To Mine Faster Mining Pools Are Places Where Miners Can Join And Mine Together If Miners Wi Online Courses Blockchain Technology Mining Pool

Not Mine School Decal Custom Decals Decal Design

Not Mine School Decal Custom Decals Decal Design

Sparkling Blue Ring Unique Sterling Silver Jewelry Blue Rings Sterling Silver Jewelry

Sparkling Blue Ring Unique Sterling Silver Jewelry Blue Rings Sterling Silver Jewelry

Not Mine Roblox Roblox Pictures Custom Decals

Not Mine Roblox Roblox Pictures Custom Decals

Jake For The Music Freaks Oc S Import Code Gacha Club Club Outfits Music Club

Jake For The Music Freaks Oc S Import Code Gacha Club Club Outfits Music Club

Mine Kafon By Massoud Hassani Knstrct Wind Power Kinetic Sculpture Inventions

Mine Kafon By Massoud Hassani Knstrct Wind Power Kinetic Sculpture Inventions

Miners Haven Codes August 2020 Roblox Coding Roblox Codes Roblox

Miners Haven Codes August 2020 Roblox Coding Roblox Codes Roblox

Sale Blue Topaz Beautiful 16 Faceted Balls 1 Etsy Blue Topaz Gemstone Colors Beaded Jewelry

Sale Blue Topaz Beautiful 16 Faceted Balls 1 Etsy Blue Topaz Gemstone Colors Beaded Jewelry

Blauer Silikasand Blauer Silikasand Sand Colored Sand Marble Art

Blauer Silikasand Blauer Silikasand Sand Colored Sand Marble Art

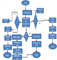
Zigbee Based Alternative System Flow Chart Of Receiver Zigbee System Communication System

Zigbee Based Alternative System Flow Chart Of Receiver Zigbee System Communication System

Us Gemstone Mines Arizona Oregon Idaho Montana Arkansas Nevada Gemstone Brooch Minerals And Gemstones Gemstones

Us Gemstone Mines Arizona Oregon Idaho Montana Arkansas Nevada Gemstone Brooch Minerals And Gemstones Gemstones

The Healing Code Of Nature Discovering The New Science Of Eco Psychosomatics Healing Codes Healing Relationships Healing

The Healing Code Of Nature Discovering The New Science Of Eco Psychosomatics Healing Codes Healing Relationships Healing

Light Level Monitoring System Using Arduino Full Electronics Project System Monitor Arduino Home Automation System

Light Level Monitoring System Using Arduino Full Electronics Project System Monitor Arduino Home Automation System

Platinum Palladium Ore Rock From The Stillwater Mine Montana The Main Two Ore Minerals Are Pyrrhotit Rocks And Gems Minerals And Gemstones Rocks And Minerals

Platinum Palladium Ore Rock From The Stillwater Mine Montana The Main Two Ore Minerals Are Pyrrhotit Rocks And Gems Minerals And Gemstones Rocks And Minerals